HAKKIMIZDA

BURSA ULUDAĞ ÜNİVERSİTESİ BİLİMSEL ARAŞTIRMA PROJELERİ KOORDİNASYON BİRİMİ


1984 yılında 2547 Sayılı Kanun'un değişik 58. maddesi gereğince kurulmuş olan Araştırma Fonu kaldırılmış, Yükseköğretim Kurumları Bilimsel Araştırma Projeleri Hakkında Yönetmelik'in 4.maddesi uyarınca "Bilimsel Araştırma Projelerinin Kabulü, Değerlendirilmesi, Desteklenmesi ve İzlenmesi Komisyonu" kurulmuş ve bu komisyonun sekretarya hizmetlerini yürütmek üzere, Üniversitemiz Yönetim Kurulu'nun 14 Mayıs 2002 gün ve 2002-12 sayılı oturumunda alınan 18 no' lu karar ile Bilimsel Araştırma Projeleri Şube Müdürlüğü oluşturulmuştur.

Maliye Bakanlığı tarafından yapılan çalışmalar ve kabul edilen yeni yönetmelikler çerçevesinde, Bilimsel Araştırma Projelerinin yürütülmesine ilişkin usul ve esaslarda değişikliklerin yapılması zorunlu hale gelmiştir. Bu çerçevede BAP Koordinasyon Birimi'nin görev, yetki ve sorumluluklarını düzenleyen ilk yönerge olan Uludağ Üniversitesi Bilimsel Araştırma Projeleri Komisyonunun Çalışma Yönergesi Ekim 2011 tarihinde Senato tarafından kabul edilerek yürürlüğe girmiştir. 

Zaman içerisinde yapılan mevzuat değişikliklerine uyum sağlamak amacıyla birimimiz 14 Ekim 2020 tarihli Senato toplantısında alınan 1 numaralı karar gereği "Bursa Uludağ Üniversitesi Bilimsel Araştırma Projeleri Uygulama Yönergesi" hükümleri çerçevesinde görev yapmaktadır. 8 Nisan 2021 tarihli Senato toplantısında alınan 6 numaralı karar ile yönergemizin iki maddesinde değişiklik yapılmasına karar verilmiştir. Güncel yönergeye Mevzuat sekmesinden ulaşılabilinir.
 

BİLİMSEL ARAŞTIRMA PROJELERİ KOORDİNASYON BİRİMİNİN AMACI
 

  • Alanında bilime evrensel veya ulusal ölçülerde katkı yapmak,
  • Ülkenin teknolojik, ekonomik, sosyal ve kültürel kalkınmasına katkı sağlaması beklenen bilimsel içerikli, Üniversite içi ve/veya dışı, ulusal ve/veya uluslararası kurum ya da kuruluşların katılımları ile yapılacak araştırma projelerini desteklemek,
  • Ülke ve Üniversite stratejik planlarına ve bilim politikasına uygun öncelikli araştırma alanlarını ve konuları belirlemek, bunlara bütçe oluşturmak,
  • Desteklenen bilimsel araştırma projelerinin yürütülmesi, izlenmesi ve sonuçlandırılmasını sağlamak,
  • Proje sonuçlarının ulusal ve/veya uluslararası yayına dönüşümünü artırıcı önlemler ve teşvikler geliştirmek.

 

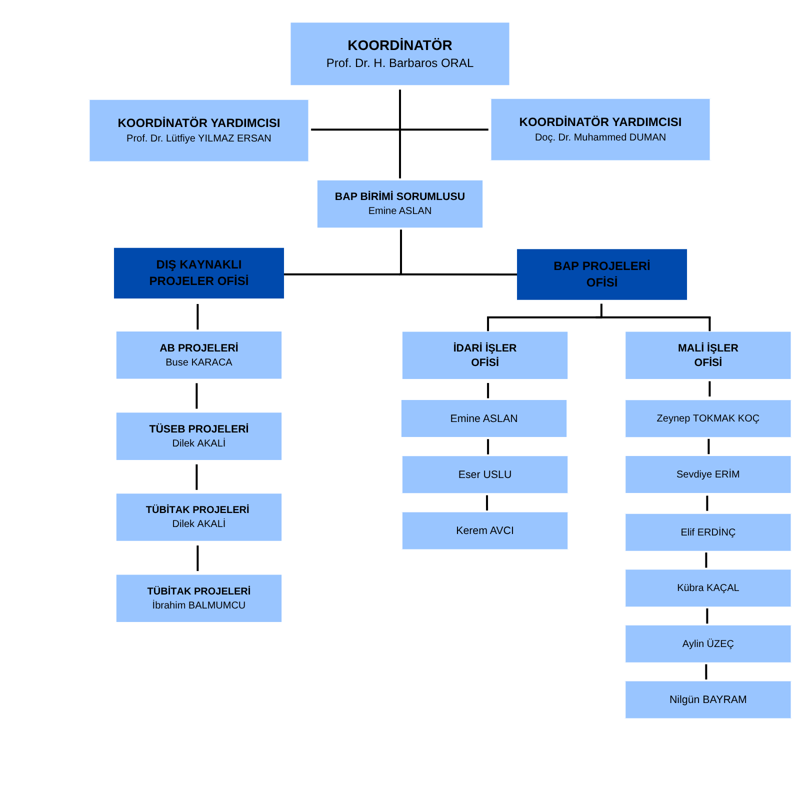
BİLİMSEL ARAŞTIRMA PROJELERİ KOMİSYONU
 

Adı, Soyadı Görevi
Prof. Dr. İrfan KIRIŞTIOĞLU BAP Komisyonu Başkanı / Üye
Prof. Dr. H. Barbaros ORAL BAP Koordinatörü / Üye
Prof. Dr. Lütfiye YILMAZ ERSAN BAP Koordinatör Yardımcısı
Doç. Dr. Muhammed DUMAN BAP Koordinatör Yardımcısı
Prof. Dr. S. Sıddık CİNDORUK BAP Komisyon Üyesi 
Doç. Dr. Canan BASTIK SALKIM BAP Komisyon Üyesi 
Doç. Dr. Derya HEKİM BAP Komisyon Üyesi 
Doç. Dr. Hasene MUTLU GENÇKAL  BAP Komisyon Üyesi 
Doç. Dr. Şule Betül TOSUNTAŞ BAP Komisyon Üyesi 
Doç. Dr. Cuma Bülent GÜL BAP Komisyon Üyesi 
Dr. Öğr. Üyesi Duygu GÖK YURTSEVEN BAP Komisyon Üyesi 
 

 

 

BİLİMSEL ARAŞTIRMA PROJELERİ KOORDİNASYON BİRİMİ 
 

Adı, Soyadı Görev Yeri Görevi Dahili tel e-posta
Prof. Dr. H. Barbaros ORAL Koordinatörlük BAP Birim Koordinatörü 29 40 054 ulubap@uludag.edu.tr
Öğr. Gör. Dr. Ceyda UĞUREL Dış Kaynaklı Projeler Ofisi                   Akademik Süreç Yönetimi 29 40 459 ulubap@uludag.edu.tr
Elif ERDİNÇ İdari İşler Ofisi BAP Projeleri İdari İşlemleri 29 40 458 baphakem@uludag.edu.tr
Emine ASLAN Birim Sorumlusu (İdari ve Mali Ofis) Birim Sorumlusu 29 40 457 ekaratas@uludag.edu.tr
Eser USLU İdari İşler Ofisi BAP Projeleri İdari İşlemleri 29 40 456 bilimar3@uludag.edu.tr
Sevdiye ERİM Mali İşler Ofisi/Satınalma BAP Projeleri Harcama İşlemleri 29 40 274 bilimar9@uludag.edu.tr
Zeynep TOKMAK KOÇ Mali İşler Ofisi/Satınalma BAP Projeleri Harcama İşlemleri 29 40 098 bilimar10@uludag.edu.tr
Deniz ÖZAY Mali İşler Ofisi/Burslar BAP Projeleri Harcama İşlemleri 29 40 454 denizozay@uludag.edu.tr
Serhat GENÇ Mali İşler Ofisi/Burslar BAP Projeleri Harcama İşlemleri 29 40 453 serhatgenc@uludag.edu.tr
Aylin ÜZEÇ Mali İşler Ofisi/MYS Proje Koordinatörü SGK ve Yolluk İşlemleri 29 40 279 aylinuzec@uludag.edu.tr
İbrahim BALMUMCU Mali İşler Ofisi/Dış Kaynaklı Projeler Dış Destekli Proje Harcama İşlemleri 29 42 978 balmumcu@uludag.edu.tr
Dilek AKALİ Mali İşler Ofisi/Dış Kaynaklı Projeler Dış Destekli Proje Harcama İşlemleri 29 40 291 dilekakali@uludag.edu.tr
Buse KARACA Mali İşler Ofisi/Dış Kaynaklı Projeler Dış Destekli Proje Harcama İşlemleri 29 40 450 busekaraca@uludag.edu.tr
Kübra KAÇAL Mali İşler Ofisi/Satınalma BAP Projeleri Harcama İşlemleri 29 40 458 kkacal@uludag.edu.tr
Nilgün BAYRAM                      Mali İşler Ofisi/Burslar                             BAP Projeleri Harcama İşlemleri          nbayram@uludag.edu.tr     
Kerem AVCI İdari İşler Ofisi BAP Projeleri İdari İşlemleri 29 55 004 keremavci@uludag.edu.tr
 


 

 

 

 
Posta Adresi: Bursa Uludağ Üniversitesi Rektörlüğü Bilimsel Araştırma Projeleri Koordinasyon Birimi, Görükle Kampüsü, 16059, Nilüfer/BURSA
Telefon: +90 224 294 0457 Fax: +90 224 294 0459
E-posta: ulubap@uludag.edu.tr
Vergi Dairesi: Nilüfer Vergi No: 8880506423
 
 
 

 

 
 
 
 


Bilgi

Okunma Sayısı: 18677
Eklenme Tarihi: 11.11.2020 16:14:27
Güncelleme Tarihi: 24.10.2025 10:23:59

Paylaş